Master of Design Study Program
Menu
Igracias
Campus Tour
Academic Guidance
Scholarship
Inbound Mobility Program
Achievement
Accreditation
Menu
Home
About Us
Vision & Mission
Fishbone Diagram for the
Programme History
Program Study Collaboration
Accreditation
Organizational Structure
Lecturer Activity
Lecturer & Staff
News & Articles
Admission
Program Facts
Academic Plan
Program Educational Objectives
Programme Learning Outcomes
Curriculum Structure
Student & Alumni
Final Projects
Achievement
Students Activity
Alumni Forum
ACADEMIC PLAN
MASTER'S PROGRAM IN DESIGN
Academic Plan for the
Master in Design Program
This plan is designed to provide guidance to students regarding the curriculum and offered courses.
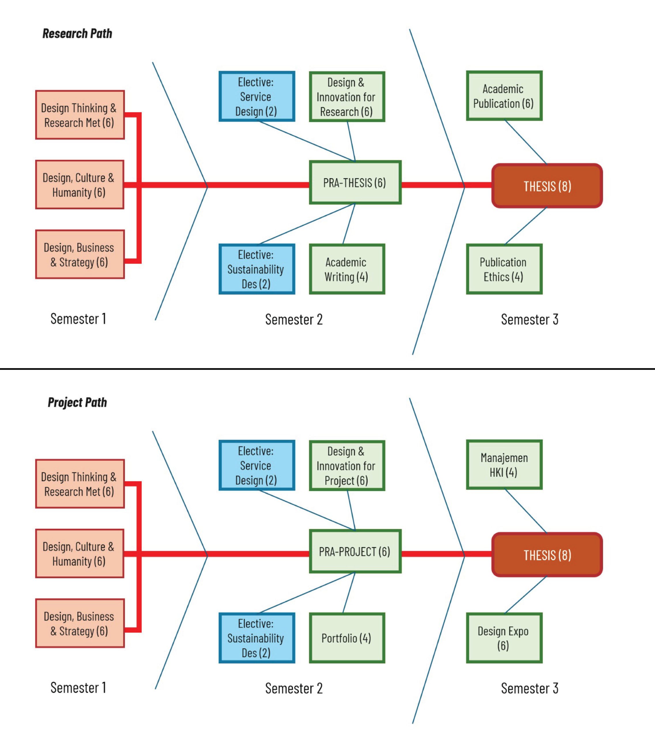
Fishbone Diagram for the
Master in Design Program
No
Semester 1
SKS
No
Semester 2
SKS
No
Semester 3
SKS
1
Design Thinking &
Research
Methods
6
1
Service Design (Pilihan)
2
1
Final Exam (Tesis)
8
Sustainable Design (Pilihan)
2
Design, Culture & Humanity
6
2
Design & Innovation for
Research
6
2
Publication
Ethics
4
Design & Innovation for Project
Intelectual Property Mgmt
3
Design, Business & Strategy
6
3
Pra Tesis
6
3
Academic
Publication
6
Pra Project
Design Expo
Â
Â
Â
4
Academic Writing
4
Â
Â
Â
Â
Â
Â
Portofolio
Â
Â
Â
Â
Â
18
Â
Â
18
Â
Â
18
Mapping the key factors influencing the implementation and success of the study program’s projects.
Fishbone Diagram of the Research Path and Project Path of the Study Program
An in-depth analytical visualization to identify the key factors influencing the research path and the project path of the study program.
Fishbone Diagram of the Study Framework
Visualization of an in-depth analysis to identify the key factors in the evaluation of the study program.
Fishbone Diagram of the Project Workflow
Mapping the key factors influencing the implementation and success of the study program’s projects.
Fishbone Diagram of the Study Framework
Fishbone Diagram of the Project Workflow
Fishbone Diagram of the Study Framework
Visualization of an in-depth analysis to identify the key factors in the evaluation of the study program.
Fishbone Diagram of the Project Workflow
Mapping the key factors influencing the implementation and success of the study program’s projects.
Secret Link