Master of Design Study Program
Menu
Igracias
Campus Tour
Academic Guidance
Scholarship
Inbound Mobility Program
Achievement
Accreditation
Menu
Beranda
Tentang Kami
Visi dan Misi
Fishbone Program Studi
Sejarah Prodi
Kerja Sama
Akreditasi
Struktur Organisasi
Aktifitas Dosen
Dosen & Staff
Berita & Artikel
Admisi
Fakta Prodi
Rencana Akademik
Program Educational Objectives
Programme Learning Outcomes
Struktur Kurikulum
Student & Alumni
Tugas Akhir
Penghargaan
Kegiatan Mahasiswa
Forum Alumni
RENCANA AKADEMIK
PROGRAM STUDI MAGISTER DESAIN
Rencana Akademik Program Studi
Magister Desain
Rencana ini dirancang untuk memberikan panduan kepada mahasiswa mengenai kurikulum, mata kuliah yang ditawarkan
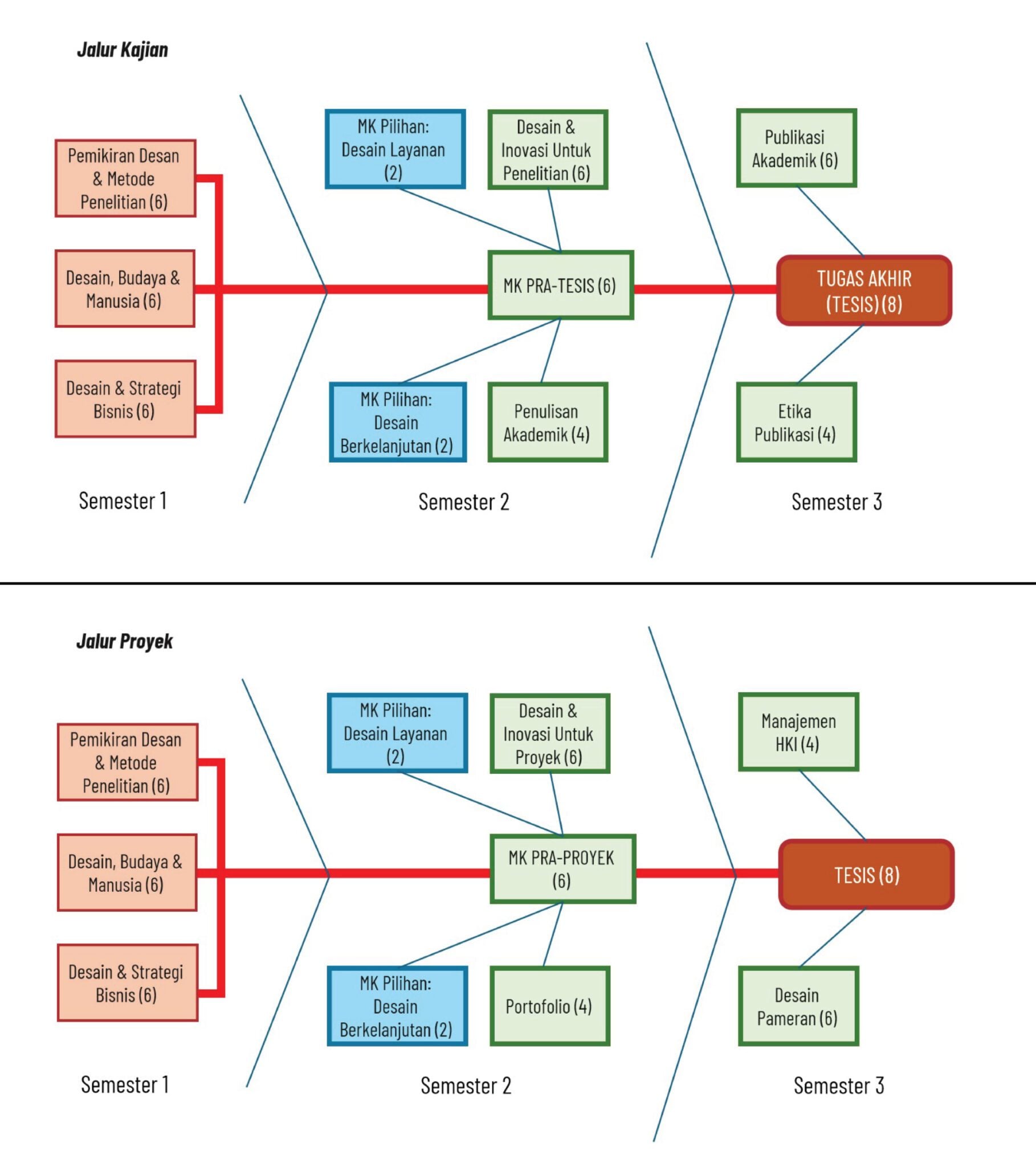
Fishbone Program Studi
Magister Desain
No
Semester 1
SKS
No
Semester 2
SKS
No
Semester 3
SKS
1
Design Thinking &
Research
Methods
6
1
Service Design (Pilihan)
2
1
Final Exam (Tesis)
8
Sustainable Design (Pilihan)
2
Design, Culture & Humanity
6
2
Design & Innovation for
Research
6
2
Publication
Ethics
4
Design & Innovation for Project
Intelectual Property Mgmt
3
Design, Business & Strategy
6
3
Pra Tesis
6
3
Academic
Publication
6
Pra Project
Design Expo
Â
Â
Â
4
Academic Writing
4
Â
Â
Â
Â
Â
Â
Portofolio
Â
Â
Â
Â
Â
18
Â
Â
18
Â
Â
18
Pemetaan faktor utama yang memengaruhi pelaksanaan dan keberhasilan proyek program studi.
Fishbone Alur Kajian dan Proyek Program Studi
Visualisasi analisis mendalam untuk mengidentifikasi faktor-faktor utama dalam pengkajian dan keberhasilan proyek program studi.
Fishbone Alur Kajian Program Studi
Visualisasi analisis mendalam untuk mengidentifikasi faktor-faktor utama dalam pengkajian program studi.
Fishbone Alur Proyek Program Studi
Pemetaan faktor utama yang memengaruhi pelaksanaan dan keberhasilan proyek program studi.
Fishbone Alur Kajian
Fishbone Alur Proyek
Fishbone Alur Kajian Program Studi
Visualisasi analisis mendalam untuk mengidentifikasi faktor-faktor utama dalam pengkajian program studi.
Fishbone Alur Proyek Program Studi
Pemetaan faktor utama yang memengaruhi pelaksanaan dan keberhasilan proyek program studi.
Secret Link